親們,是否覺得自家客服越來越倦怠?大促時分焦頭爛額,大促之后卻提不起激情?
客服是電子商務當中一個不可或缺卻又與傳統工作有千差萬別的崗位,懂得怎樣傾聽、發現客服,怎樣安排、管理客服,才能讓客服更高效而優質的工作,又能得到自身的職業成長。
淘寶網商家事業部的阿里旺旺賣家版團隊針對淘寶客服進行了幾個月的調研和賣家走訪,總結了一些干貨,這里與大家分享。
================
第一步:自我診斷
================
先來一個簡單的診斷,來看看您的客服是否存在這樣的問題呢?
基本條件:本店鋪的客服數量大于等于5人,且本店鋪的日成交訂單量大于100(我們認為小于該條件的店鋪在客服中也可能存在相關問題,但表現不明顯,故暫排除)。
對于以下方面,出現兩個及以上的“癥狀”說明本店的客服正面臨相關方面的問題。

*注:數據統計可從赤兔等績效考核類工具或DSR插件(日后上架)中獲得。

*注:舉報投訴DSR是指店鋪受到的舉報投訴情況與行業相比;
================
第二步:查漏補缺
================
發現自己的癥結了么?下面,我們從客服白皮書中截取一部分干貨,來對癥下藥,分享給親們:
首先是推薦的客服績效考核方式:
這些績效考核的方式和指標是我們在走訪和調研賣家當中總結和提煉出來的模型,旨在推薦和引導賣家,在績效考核中可以更多的關注各方面的指標,以更加全面和公正合理的衡量客服的工作。
先將客服根據崗位分成以下幾個類別:


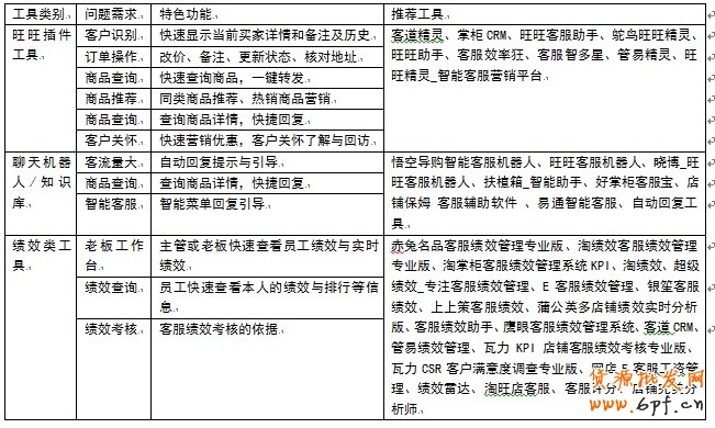
然后,介紹一款即將上市的旺旺插件應用:
該插件為淘寶與赤兔合作的客服DSR數據查詢對比插件,基于旺旺插件的形態,能更方便快捷的使賣家及客服查看到本店的客服指標情況,并與歷史,與行業,與所處層次的賣家數據對比PK,更好的發現差距和優勢。

================
第三步:對癥下藥
================
這里,我們分享給大家一些行為方面的解決方案,以便在上述診斷和查漏洞之后找到對應的解決方法。


光有對客服和賣家行動上的方案還不夠,俗話說人靠衣妝馬靠鞍,客服也需要有更好的工具的幫助才能真正提升服務效率和質量,所以也需要針對不同的場景,采用不同的客服工具來提升工作效率,緩解枯燥和無趣的工作感受咯!

樂發網超市批發網提供超市貨源信息,超市采購進貨渠道。超市進貨網提供成都食品批發,日用百貨批發信息、微信淘寶網店超市采購信息和超市加盟信息.打造國內超市采購商與批發市場供應廠商搭建網上批發市場平臺,是全國批發市場行業中電子商務權威性網站。
本文來源: 教你如何快速診斷淘寶客服成長


