在如今這個大數據時代,任何的事情都是由多個數據組成。開網店也如此,賣家需要從各種淘寶數據中,觀察店鋪的發展方向和運營方案,以調整網店的運作方式,讓網店的銷量飛起來。想要運用好淘寶數據,就要清楚的知道各種數據的含義和作用,才能有針對性的對數據進行分析。下面,小編就和為大家搜集了淘寶數據名詞解釋全攻略,供大家參考。
基礎類的淘寶數據
1、瀏覽量(pv):指網店各頁面被查看的次數。用戶多次打開或者刷新同一個頁面,pv值也會增加。通過該數據可以清楚分析出哪些網頁和內容比較受用戶歡迎,然后再以后的運營中有所側重。
2、訪客量(uv):指網店各頁的訪問人數總量。在所選的時間內,同一訪客多次訪問會進行去重計算。這個數據可以為網絡營銷診斷和策略研究提供有價值的信息。
3、收藏量:用戶訪問店鋪頁面的過程中,添加收藏的總次數,當中包括對首頁,分類頁和寶貝頁的收藏次數。收藏的數量越多,代表寶貝的吸引力度越大。
4、寶貝頁瀏覽量:店鋪內寶貝頁面被查看的次數。
5、寶貝也收藏量:訪問店鋪寶貝收藏的數量。
6、瀏覽回頭客:指在前6天內,訪問過網店當日又回來訪問的用戶數量,在所選的時間內會進行去重計算。通過該數據可以知道網店用戶體驗度,從而能更有效的進行優化。
7、瀏覽回頭率:就是瀏覽回頭客占網店總訪問客的比例。
8、平均訪問深度:首先,訪問深度是指用戶一次連續訪問店鋪頁面的次數。平均訪問深度,就是用戶平均每次練習訪問瀏覽網店的頁面數。通過該數據,可以知道網店的內容是否吸引,導航欄引導是否清晰等問題。
9、跳失率:是指用戶進入網店后,只訪問了一個頁面就離開的訪問次數占該入口總訪問次數的比例。
10、人均店內停留時間:在所有用戶訪問的過程中,平均每次連續訪問網店的停留時間,通常以秒進行計算。
11、入店頁面:單個用戶每次瀏覽店鋪時查看的第一個頁面。通過該數據,可以知道網站比較受關注的頁面和寶貝是什么,然后進行下一步的營銷計劃。
12、出店頁面:單個用戶每次瀏覽店鋪時所查看的最后一個頁面為出店頁面。
13、入店人次:指從該頁面進入店鋪的人數。
14、出店人次:指從該頁面離開店鋪的人數。
15、進店時間:用戶打開該頁面的時間點。如果用戶重新刷新頁面,也同樣會記錄下來。
16、停留時間:用戶打開本店最后一個頁面的時間點,減去打開本店第一個頁面的時間點(如果是只訪問一頁的用戶停留時間暫無法獲取,這種情況不統計在內,顯示為“—”)。通過這個數據,可以有效的知道網站的吸引力度如何。
17、到達頁瀏覽量:到達店鋪的入口頁面的瀏覽量。
18、平均訪問時間:是指打開該寶貝頁面到打開下一個寶貝頁面的平均時間間隔。(用戶訪問該寶貝頁后,未點擊該頁其他鏈接的情況不統計在內,顯示為“—”)
19、全店寶貝查看總人次:指全部寶貝的查看人次的總和。
20、搜索次數:在店內搜索關鍵詞或價格區間的次數。通過該數據,可以有效的優化網店的關鍵詞和商品的價格。
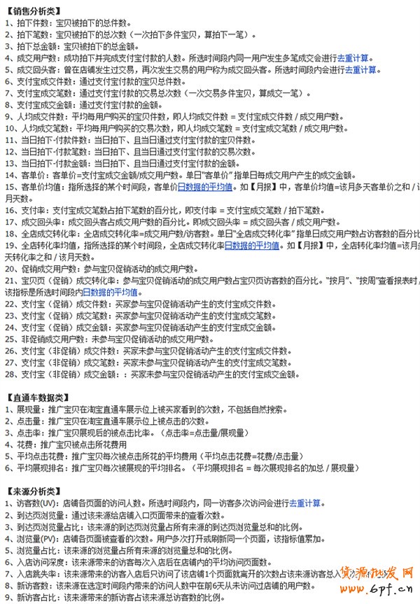
淘寶數據的相關內容還有很多,如銷售分析類的數據,最熱門的直通車數據,以及來流量來源類的數據分析。具體如下圖:

樂發網超市批發網提供超市貨源信息,超市采購進貨渠道。超市進貨網提供成都食品批發,日用百貨批發信息、微信淘寶網店超市采購信息和超市加盟信息.打造國內超市采購商與批發市場供應廠商搭建網上批發市場平臺,是全國批發市場行業中電子商務權威性網站。
本文來源: 淘寶數據--基礎類的淘寶數據分享

