各位親愛的會員:
為了規范淘寶網購平臺的市場管理秩序,為消費者營造安全安心的網購環境,淘寶網將對《淘寶禁售商品管理規范實施細則》中的加重處理條款進行變更。
此次規則變更于2015年1月13日進行公示通知,將于2015年1月20日正式生效。
主要變更點如下:
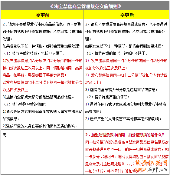
加重處理條款中的累犯加重規則由同一扣分情形下的同一品類商品共同累計計次,調整為同一扣分情形下的所有相關品類商品共同累計計次,加重扣分力度保持不變。

特此通知,敬請知悉,感謝您對淘寶網的支持與關注!
為了規范淘寶網購平臺的市場管理秩序,為消費者營造安全安心的網購環境,淘寶網將對《淘寶禁售商品管理規范實施細則》中的加重處理條款進行變更。
此次規則變更于2015年1月13日進行公示通知,將于2015年1月20日正式生效。
主要變更點如下:
加重處理條款中的累犯加重規則由同一扣分情形下的同一品類商品共同累計計次,調整為同一扣分情形下的所有相關品類商品共同累計計次,加重扣分力度保持不變。

特此通知,敬請知悉,感謝您對淘寶網的支持與關注!
樂發網超市批發網提供超市貨源信息,超市采購進貨渠道。超市進貨網提供成都食品批發,日用百貨批發信息、微信淘寶網店超市采購信息和超市加盟信息.打造國內超市采購商與批發市場供應廠商搭建網上批發市場平臺,是全國批發市場行業中電子商務權威性網站。
本文來源: 《淘寶禁售商品管理規范實施細則》變更公示通知





