為了規范天貓網購平臺的市場管理秩序,為消費者營造安全安心的網購環境,提升消費者的購買信心和滿意度,天貓將依據國家相關法律法規,對《淘寶禁售商品管理規范》及其實施細則中有關違規處理、質量不合格、已激活的手機卡、欺騙性銷售誘導類服務等相關條款進行變更。
此次規則變更于2015年6月2日進行公示通知,將于2015年6月9日正式生效。
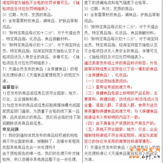
主要變更內容如下:
1、在違規處理條款中新增交易賬期延長等支付寶收款賬戶強制措施;
2、發布已激活的手機卡、上網卡,由嚴重違規行為2分調整為嚴重違規行為12分;
3、發布刷收藏、刷瀏覽量等欺騙性銷售誘導類服務,由一般違規行為12分調整為嚴重違規行為12分;
4、針對淘寶網賣家,在質量不合格條款的“特定商品”解讀中新增通過實物信息認定存在質量不合格的食品(含保健食品)、化妝品情形,按照嚴重違規行為12分處理。
具體變更內容如下:








特此通知,敬請知悉,感謝您對天貓的支持與關注!
此次規則變更于2015年6月2日進行公示通知,將于2015年6月9日正式生效。
主要變更內容如下:
1、在違規處理條款中新增交易賬期延長等支付寶收款賬戶強制措施;
2、發布已激活的手機卡、上網卡,由嚴重違規行為2分調整為嚴重違規行為12分;
3、發布刷收藏、刷瀏覽量等欺騙性銷售誘導類服務,由一般違規行為12分調整為嚴重違規行為12分;
4、針對淘寶網賣家,在質量不合格條款的“特定商品”解讀中新增通過實物信息認定存在質量不合格的食品(含保健食品)、化妝品情形,按照嚴重違規行為12分處理。
具體變更內容如下:








特此通知,敬請知悉,感謝您對天貓的支持與關注!
樂發網超市批發網提供超市貨源信息,超市采購進貨渠道。超市進貨網提供成都食品批發,日用百貨批發信息、微信淘寶網店超市采購信息和超市加盟信息.打造國內超市采購商與批發市場供應廠商搭建網上批發市場平臺,是全國批發市場行業中電子商務權威性網站。
本文來源: 《淘寶禁售商品管理規范》細則變更公示





