拼多多怎樣退款?拼多多退款流程是怎樣的?這兩個問題是現在很多商家都想知道,因此今天就特意跟大家講講這個退款規則,希望對您們有幫助!
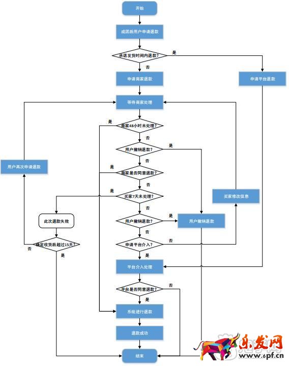
拼多多退款流程圖

拼多多退款規則
一、注釋
1、承諾的發貨時間

2. 在產生糾紛時可以申請平臺介入:
買家申請平臺介入:在商家駁回的狀態下,買家可以申請平臺介入處理;
賣家申請平臺介入:若距離買家首次申請退款超過 15 天,且此時的狀態還是買家申請退款,待商家處理,商家也可以申請平臺介入。
3. 未發貨的所有商品或已發貨的水果及虛擬類商品:買家只可以申請僅退款;已發貨的非水果、虛擬類商品:買家可以申請僅退款或退貨退款。
4. 在承諾發貨時間之內的用戶退款,需要用戶聯系平臺客服申請退款;未在承諾發貨時間之內申請退款,會按照延遲發貨扣款處理。
二、僅退款
1. 買家可在以下時間范圍內提交退款申請:買家已付款至確認收貨后商家訂購的無理由退貨承諾時間內申請。
2. 如買家已提交退款申請,但商家在 48 小時內未操作,則系統默認商家同意退款申請,系統自動退款。
3. 如果商家拒絕了買家的退款申請,買家在約定時間(參見第 1 條)內,可以重新修改申請或者重新申請。
4. 如商家同意了退款申請,系統會自動操作退款。
這里僅講述的是拼多多退款流程,后續還會分享出拼多多退款退貨的規則,賣家記得時常關注即可!
樂發網超市批發網提供超市貨源信息,超市采購進貨渠道。超市進貨網提供成都食品批發,日用百貨批發信息、微信淘寶網店超市采購信息和超市加盟信息.打造國內超市采購商與批發市場供應廠商搭建網上批發市場平臺,是全國批發市場行業中電子商務權威性網站。
本文來源: 拼多多退款流程是怎樣的?退款規則分享


