視頻號小店商家為消除消費者購買顧慮,往往會設置“七天無理由退貨”。現最新的視頻號櫥窗七天無理由退貨管理規則如下,商家要了解清楚:
一、概述
1.1適用范圍
本規則適用于所有視頻號櫥窗商家、視頻號櫥窗達人。
二、七天無理由退貨服務定義
2.1視頻號櫥窗用戶在簽收商品之日起七天內,對支持七天無理由退貨并符合完好標準的商品,可發起七天無理由退貨申請。
2.1.1七天指自物流顯示簽收商品的次日零時起計算,滿168小時為七天。
2.2視頻號櫥窗要求支持七天無理由退貨的商品,視頻號櫥窗商家、視頻號櫥窗達人單方或視頻號櫥窗商家、視頻號櫥窗達人和視頻號櫥窗用戶雙方約定不支持七天無理由退貨的行為無效。
注:鼓勵視頻號櫥窗商家、視頻號櫥窗達人向視頻號櫥窗用戶提供更優于視頻號櫥窗要求的七天無理由退貨要求。
視頻號櫥窗用戶退回的商品應當完好:
(1)商品能夠保持原有的品質和功能。
(2)視頻號櫥窗用戶需保證退回的商品及其附屬配(附)件(包含商標吊牌、使用說明書等)的齊全,并能保持其原有的品質及功能。
(3)視頻號櫥窗用戶基于查驗需要而打開商品包裝,或者為確認商品的品質、功能而進行合理、適當的試用和調試不影響商品的完好(具體商品退貨完好標準請參見下邊附表1)。
(4)若視頻號櫥窗用戶寄回商品不完好,視頻號櫥窗商家(在本文中,在無視頻號櫥窗商家時,為視頻號櫥窗達人)有權拒絕退款,視頻號櫥窗用戶需要索回商品的,視頻號櫥窗商家應在48小時內為視頻號櫥窗用戶發貨,產生的運費由視頻號櫥窗用戶承擔。
三、七天無理由退貨運費說明
3.1視頻號櫥窗用戶進行七天無理由退貨時,若視頻號櫥窗商家或視頻號櫥窗達人承諾發貨包郵,視頻號櫥窗用戶僅承擔退回郵費;
3.2視頻號櫥窗用戶進行七天無理由退貨時,若商品未包郵的,由視頻號櫥窗用戶承擔所有郵費。
雙方另有約定的從約定。

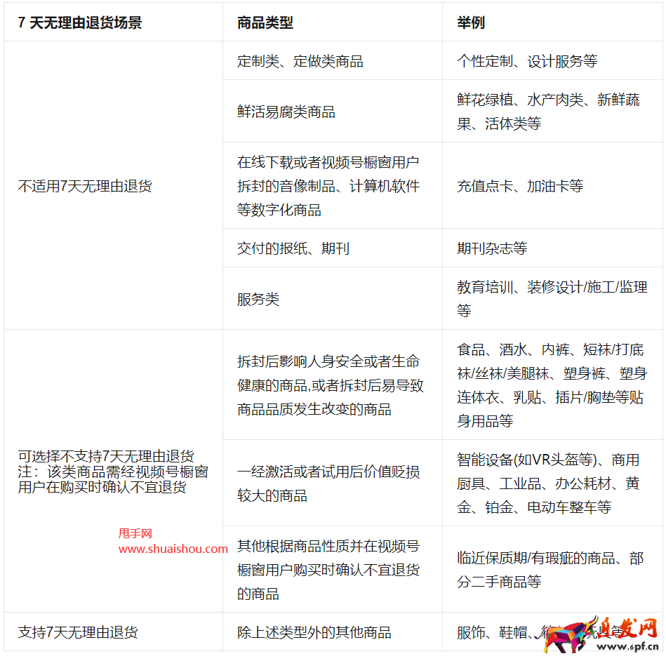
四、七天無理由退貨商品適用情景

五、附則
5.1各方的行為,發生在本管理規則生效之日以前的,適用當時的規則。發生在本管理規則生效之日以后的,適用本規則。
但因國家法律法規規定及騰訊等相關規則的調整變更,本管理規則生效之前的行為在本管理規則生效后屬于違法違規行為的,騰訊有權要求視頻號櫥窗商家、視頻號櫥窗達人予以限期變更調整,否則,將按照本管理規則予以處罰。
5.2騰訊對本規則進行不定期修訂,并根據法律法規的規定執行公示程序。若修訂內容涉及交易規則的,則將根據法律法規規定另行執行征求意見程序,公示期結束后,本規則修訂內容即告生效。若視頻號櫥窗商家、視頻號櫥窗達人不同意修訂后的規則的,可通過騰訊指引申請停止使用視頻號櫥窗服務。
5.3各方應遵守國家法律、行政法規、部門規章等規范性文件。對任何涉嫌違反國家法律、行政法規、部門規章等規范性文件的行為,本規則已有規定的,適用于本規則。本規則尚無規定的,騰訊有權酌情處理。但騰訊對各方的處理不免除其應承擔的法律責任。各方在視頻號的任何行為,應同時遵守與騰訊及其關聯公司簽訂的各項協議。
附表1商品退貨完好標準

以上就是視頻號櫥窗七天無理由退貨管理規則內容,幫助商家了解規則內容。
推薦閱讀:
視頻號櫥窗評分指標說明及提升方法
視頻號櫥窗如何評分?評分構成及計算方法
視頻號小店保證金及商品櫥窗保證金收費要求
快消品貨源網提供超市貨源信息,超市采購進貨渠道。超市進貨網提供成都食品批發,日用百貨批發信息、微信淘寶網店超市采購信息和超市加盟信息.打造國內超市采購商與批發市場供應廠商搭建網上批發市場平臺,是全國批發市場行業中電子商務權威性網站。
本文來源: 視頻號櫥窗七天無理由退貨管理規則,如何規定?





